首页
景区概况
度假区概况
苏州湾黄金湖岸旅游区概况
景区新闻
景点介绍
东太湖生态园
苏州湾美食新天地
阅湖台
苏州湾广场公园
翡翠岛
东太湖国际游艇俱乐部
虚拟游览
旅游指南
吃
住
行
游
购
娱
服务信息
游客中心服务指南
景区公告
景区交通
景区活动
游线安排
咨询、投诉、救援电话
度假区概况
苏州湾黄金湖岸旅游区概况
景区新闻
主题旅游
精彩活动
自驾线路
视 频
美 图
游 记
电子地图
友情链接
您当前的位置 :
景区概况
景区新闻
专题报道
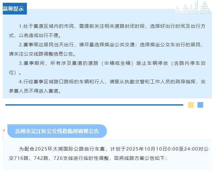
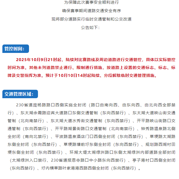
重要公告!10月9日起,吴江这些地方交通管控!
重要公告!10月9日起,吴江这些地方交通管控!